Verba Legis 2025

Artigos

 

Sustentabilidade em foco: gestão das impressões e valorização da escolha do cidadão


por Flávio Roldão de Carvalho Lelis Nota 01, George Lauro Ribeiro de Brito Nota 02, Adenir José de Sousa Nota 03, Ilana Murici Ayres Nota 04, José Carlos Lucio Maia Nota 05, Katiusse Kelle de Melo Soares Nota 06, Luciana Mamede da Silva Nota 07, Luiz Henrique Borges de Azevedo Silva Nota 08, Márcio Antônio Duarte Oliveira Nota 09
e Vitor Carneiro Ramos Nota 10

 

1. Introdução

O avanço das tecnologias digitais no setor público brasileiro tem provocado mudanças significativas na forma como os serviços são prestados à população, revelando-se como uma tendência irreversível. A incorporação de soluções tecnológicas, no entanto, deve considerar outros aspectos além da eficiência, tais como equidade, acessibilidade e sustentabilidade.

No âmbito do Tribunal Regional Eleitoral de Goiás (TRE/GO) essa preocupação orientou a instituição de um grupo de estudos multidisciplinar encarregado de propor alternativas para a redução do consumo de papel e copos descartáveis por meio da Portaria DG nº 37/2025 (GE 37/2025), de forma alinhada às diretrizes do Conselho Nacional de Justiça – CNJ – acerca da sustentabilidade.

Dentre as frentes de trabalho criadas, a que ficou dedicada à gestão das impressões concentrou-se na identificação de situações em que a impressão de documentos ainda se revela imprescindível, propondo ações que visem não à eliminação total do papel, mas ao seu uso racional, consciente e tecnicamente justificado, em conformidade, também, ao Plano de Logística Sustentável do TRE/GO e às diretrizes do Tribunal de Contas da União, avaliadas por meio do iGovSustentAmb - índice de governança e gestão da sustentabilidade ambiental.

Com base nas discussões realizadas, a principal medida recomendada foi a adoção do formato A5 para documentos físicos expedidos em atendimentos ao público, como títulos de eleitor e certidões. A proposta reflete um compromisso institucional com a sustentabilidade sem comprometer a qualidade dos serviços prestados ao cidadão.

Ao longo dos trabalhos, destacou-se, ainda, a importância de respeitar a vontade do usuário quanto ao recebimento de documentos físicos. A digitalização deve ser estimulada, mas nunca imposta de maneira que limite o acesso à informação ou dificulte a compreensão dos procedimentos.

Essa diretriz está em consonância com a Política de Sustentabilidade do Poder Judiciário (Resolução CNJ nº 400/2021), que estabelece a necessidade de aliar responsabilidade ambiental à preservação da qualidade do atendimento.

Esse cuidado é reforçado por experiências internacionais, como o Relatório do Conselho da Justiça Civil do Reino Unido (Civil Justice Council – CJC), que aponta a necessidade de garantir suporte digital assistido para que a transformação digital não se converta em novo fator de exclusão.

A partir dessas premissas, este artigo apresenta as propostas elaboradas pela frente de Gestão das Impressões, discutindo suas implicações práticas, seus fundamentos normativos e seu alinhamento com os valores de transformação digital centrada no cidadão e na sustentabilidade.


2. Referencial teórico

A adoção de práticas sustentáveis no âmbito da administração pública tem se consolidado como diretriz estratégica no Poder Judiciário, impulsionada por normativas do CNJ e alinhada às demandas da sociedade contemporânea por instituições mais conscientes e acessíveis. No contexto da Justiça Eleitoral, que se destaca pelo contato direto e recorrente com o cidadão, essa responsabilidade assume contornos ainda mais relevantes.

A Resolução CNJ nº 400/2021, que institui a Política de Sustentabilidade do Poder Judiciário, estabelece a redução do consumo de recursos naturais e bens públicos como um dos objetivos centrais da gestão institucional. Essa política orienta os tribunais a repensarem o uso de papel e materiais descartáveis, promovendo a digitalização de processos e incentivando práticas ambientalmente responsáveis.

Em complemento, a Resolução CNJ nº 508/2023, ao instituir a Estratégia Nacional de Inovação do Poder Judiciário, reforça o compromisso com soluções tecnológicas que gerem valor público, respeitando os princípios da acessibilidade, da eficiência e da centralidade no cidadão.

No âmbito interno, a Portaria DG nº 37/2025, que instituiu o GE 37/2025, e o Ofício-Circular DG nº 17/2025, que orientou a limitação das aquisições de papel e copos descartáveis, consolidam o comprometimento institucional com a temática. Essas medidas não apenas atenderam às recomendações do CNJ, mas também estimularam a reflexão coletiva e propositiva sobre os usos cotidianos desses insumos nas unidades do tribunal.

Do ponto de vista teórico, a proposta de gestão das impressões dialoga com o entendimento de que a transformação digital deve estar a serviço das pessoas, e não o contrário.

Nesse sentido, destaca-se a advertência de Suriani (2024) ao lembrar que parte da população, mesmo tendo acesso digital, ainda opta ou necessita de atendimento presencial e documentos físicos. Essa constatação é reforçada pelo Relatório do Conselho da Justiça Civil do Reino Unido (Civil Justice Council – CJC), que propõe a oferta de suporte digital assistido e múltiplos canais de atendimento para evitar que a digitalização agrave desigualdades.

Nesse mesmo sentido, Lóssio (2024) defende que o avanço tecnológico deve convergir para estruturação de um modelo de sociedade 5.0, no qual o ser humano está no centro das decisões organizacionais. Essa abordagem exige não apenas inovação técnica, mas também o fortalecimento de habilidades relacionais, as chamadas softskills, e sensibilidade institucional, especialmente em contextos de vulnerabilidade social.

Com base nesse marco normativo e conceitual, as ações propostas pela frente de Gestão das Impressões buscaram promover uma mudança gradual, realista e centrada no cidadão, conjugando sustentabilidade e inclusão como valores orientadores da modernização administrativa e da transformação digital.


3. Metodologia

Este artigo insere-se no contexto de uma pesquisa-ação desenvolvida em paralelo às atividades do GE 37/2025. A metodologia utilizada foi exposta com mais profundidade no primeiro artigo da série. Abaixo segue o detalhamento quanto aos trabalhos da frente responsável por propor soluções para a gestão das impressões.

A abordagem metodológica adotada busca compreender o processo de construção das propostas da frente de Gestão das Impressões, observando a lógica de deliberação coletiva, a escuta institucional e o aproveitamento das experiências práticas dos servidores envolvidos.

Conforme Thiollent (2011), a pesquisa-ação caracteriza-se por seu caráter participativo e transformador, com envolvimento direto dos atores da organização no diagnóstico dos problemas, formulação de propostas e avaliação de alternativas.

No caso específico da frente de Gestão das Impressões, a atuação dos pesquisadores ocorreu de forma articulada com os demais integrantes, respeitando os papéis institucionais, mas também contribuindo metodologicamente para a sistematização das soluções apontadas. A coleta de dados baseou-se em documentos internos, atas de reuniões, trocas entre as frentes de trabalho e, sobretudo, no relatório final consolidado ao término das atividades.

A ênfase da análise recaiu sobre os critérios adotados para a identificação de situações em que a impressão de documentos ainda se faz necessária, bem como sobre as propostas de reorganização desses fluxos.

O foco do trabalho esteve na avaliação qualitativa das sugestões apresentadas, considerando sua coerência com os marcos normativos vigentes e seu potencial de impacto prático, inclusive no que tange ao respeito à vontade do cidadão em contextos de atendimento direto.

A próxima seção apresenta os principais resultados da frente de Gestão das Impressões, detalhando as medidas propostas e os fundamentos que orientaram sua formulação.


4. Resultados da Frente de Gestão das Impressões

A frente de trabalho dedicada à Gestão das Impressões partiu do reconhecimento de que, apesar dos avanços tecnológicos implementados no TRE/GO, ainda há uma quantidade significativa de impressões que ocorrem por hábito, insegurança operacional ou pela falta de alternativas práticas e padronizadas.

O desafio, portanto, não era simplesmente eliminar o uso de papel, mas racionalizá-lo, adotando critérios mais sustentáveis e respeitando o direito de escolha do cidadão.

A medida central proposta pela equipe foi a adoção do formato A5 para a impressão de documentos emitidos nos atendimentos aos eleitores, como certidões, títulos de eleitor e guias para pagamento de multas.

A sugestão busca otimizar o consumo de papel, reduzindo seu uso pela metade, sem prejuízo à legibilidade ou à função institucional dos documentos. Essa mudança, embora simples, representa um passo significativo para aprimorar o cumprimento das diretrizes do CNJ sobre sustentabilidade.

Outra orientação essencial seguida foi a de respeitar a vontade do cidadão. A frente recomendou que a impressão de documentos físicos só ocorra quando expressamente solicitada ou necessária.

O cidadão deve ser informado de que pode acessar seus documentos digitalmente por meio dos canais oficiais da Justiça Eleitoral, como portais e aplicativos, mas também deve ser respeitado caso prefira o recebimento em papel. Como afirma Fernanda Mattar Furtado Suriani, ao tratar dos desafios de acesso à Justiça Digital, a tecnologia não pode servir como um filtro de acesso à entrada do Poder Judiciário (Suriani, 2022).

Essa postura se alinha à visão de transformação digital centrada no ser humano, conforme defendido por Lóssio (2024), para quem o avanço tecnológico deve criar valor para a coletividade e não pode ignorar as necessidades específicas dos usuários.

A Figura 1 trata da proposta de fluxo para a atividade de Triagem.


Figura 1 - Proposta de fluxo otimizado para Triagem (SGA), visando redução do consumo de papel

Fonte: Relatório do grupo de estudos instituído pela Portaria DG nº 37/2025 (Processo SEI nº 25.0.000003247-9)


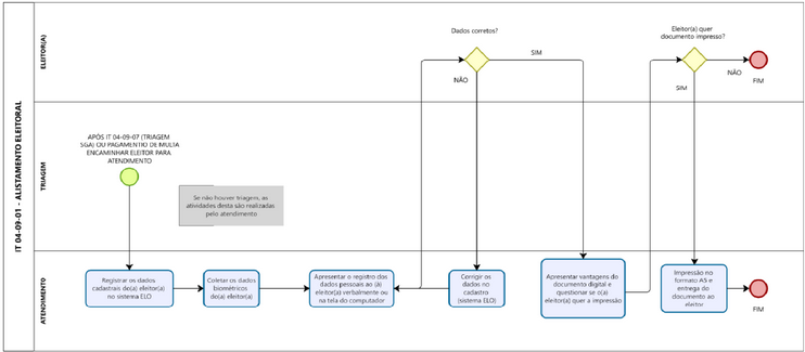
A Figura 2 revela a proposta de fluxo para a operação de Alistamento Eleitoral.


Figura 2 - Proposta de fluxo otimizado para Triagem (SGA), visando redução do consumo de papel

Fonte: Relatório do grupo de estudos instituído pela Portaria DG nº 37/2025 (Processo SEI nº 25.0.000003247-9)


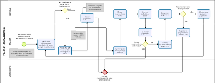
A Figura 3 apresenta a proposta de um novo fluxo para emissão de multas eleitorais.


Figura 3 - Proposta de fluxo otimizado para Multa Eleitoral, visando redução do consumo de papel

Fonte: Relatório do grupo de estudos instituído pela Portaria DG nº 37/2025 (Processo SEI nº 25.0.000003247-9)


A Figura 4 apresenta a proposta de um novo fluxo para emissão de multas eleitorais.


Figura 4 - Proposta de fluxo otimizado para dispensa de multa eleitoral, visando redução do consumo de papel

Fonte: Relatório do grupo de estudos instituído pela Portaria DG nº 37/2025 (Processo SEI nº 25.0.000003247-9)


O GE 37/2025 também sugeriu que sejam adotadas medidas para reajustar o layout dos documentos expedidos, reduzindo o uso de elementos gráficos desnecessários e espaçamentos excessivos, contribuindo para a clareza e para melhor aproveitamento das áreas de impressão nos papeis.

Mesmo em países desenvolvidos, nos quais há mais facilidade de acesso aos recursos digitais e o nível de instrução médio dos cidadãos é elevado, a transformação digital não pode excluir completamente formas de atendimento tradicionais. É o que se observa no Relatório do CJC, que destaca a importância de oferecer opções multicanais e suporte digital assistido (CJC, 2018).

Essa constatação deve receber maior ênfase em países como o Brasil, onde há grande desigualdade social e indicadores socioeconômicos preocupantes. Para se ter uma noção, Suriani (2024) se baseia em dados do relatório Global Insights on Acess to Justice – 2019, para revelar que, apesar do impressionante número de processos em tramitação no Brasil, o país tem um nível relativamente baixo de acesso à justiça.

De acordo com o documento, menos de 50% das pessoas sabem como alcançar ajuda para compreender e solucionar seus problemas, somente 13% tem acesso a alguma forma de auxílio e apenas 1% busca meios formais (Poder Judiciário, Polícia ou outro órgão governamental) para resolução de seus conflitos (Suriani, 2024).

Em outro estudo, Suriani (2022) destaca a necessidade de que sempre seja mantida aberta uma porta presencial para atendimento aos cidadãos, especialmente de grupos vulneráveis, que por vezes possuem dificuldades até mesmo de explicitar suas necessidades perante os órgãos públicos, sendo essencial o atendimento por seres humanos nesses casos.

A autora defende que os projetos de digitalização dos serviços judiciários devem utilizar a tecnologia para simplificar procedimentos e buscar eficiência, assim como para fornecer informações aos cidadãos em linguagem simples e gerenciar conflitos de forma mais eficaz, porém há de se ter o cuidado de "não transformar a tecnologia nos tribunais em mais uma barreira que se soma às desigualdades cumulativas" (Suriani, 2022).

Dessa forma, constata-se que as propostas apresentadas se alinham perfeitamente ao que indicam os especialistas que estudam os desafios da transformação digital no Poder Judiciário.

O uso racional do papel deve caminhar junto com a digitalização, mas sem excluir os cidadãos que ainda necessitam de atendimento presencial ou de materiais impressos para compreender adequadamente as informações prestadas. Essas são medidas necessárias para que o TRE/GO reafirme o seu compromisso institucional com uma transformação digital inclusiva, equilibrada e ambientalmente responsável.


5. Considerações Finais

A atuação da frente de Gestão das Impressões no âmbito do GE 37/2025 evidencia que é possível promover ações concretas de sustentabilidade mesmo em práticas institucionais consolidadas, como a emissão de documentos impressos.

As propostas apresentadas demonstram que a redução do consumo de papel pode ser alcançada sem comprometer a qualidade do atendimento, desde que sejam respeitadas as escolhas dos cidadãos e que os servidores estejam conscientes, orientados e capacitados para atuar com essa perspectiva.

A adoção do formato A5, a padronização visual dos documentos, a valorização do acesso digital e o estímulo à escolha cautelosa do eleitor são medidas que, somadas, representam uma transformação gradual, realista e replicável. Elas evidenciam o papel estratégico da gestão das impressões como elo entre as diretrizes de inovação e os compromissos ambientais assumidos pelo Poder Judiciário.

Mais do que uma reestruturação de rotinas, as ações propostas pela frente reforçam a ideia de que a transformação digital deve ser centrada nas pessoas, como defendido por autores como Lóssio (2024), e fundamentada em princípios de empatia, acessibilidade e responsabilidade social.

No contexto do Poder Judiciário, essa postura se revela ainda mais relevante na Justiça Eleitoral, que lida diretamente com o público e cujas decisões administrativas repercutem de forma imediata na percepção de confiança do cidadão.

Ao privilegiar a escuta, a escolha e a informação clara como instrumentos de mudança, o trabalho da frente se alinha às melhores práticas internacionais, como as recomendadas pelo Relatório do CJC (2018), que defende modelos de atendimento multicanal e suporte digital assistido para garantir que ninguém seja deixado de lado na jornada da digitalização.

Com base nos resultados alcançados, este artigo conclui que a gestão responsável das impressões não é um detalhe técnico, mas uma estratégia institucional relevante. Ela articula inovação com sustentabilidade, eficiência com sensibilidade, e tecnologia com respeito às particularidades de cada cidadão atendido.

 

Referências

Nota 01 Doutor em Estruturas e Construção Civil (UnB). Professor do Instituto Federal de Educação, Ciência e Tecnologia do Estado de Goiás - Câmpus Goiânia. E-mail: flavio.roldao@ifg.edu.br.

Nota 02 Doutor em Estruturas e Construção Civil (UnB). Professor do Instituto Federal de Educação, Ciência e Tecnologia do Estado de Goiás - Câmpus Goiânia. E-mail: flavio.roldao@ifg.edu.br.

Nota 03 Mestrando do PPGGTD da UFT. E-mail: adenir.sousa@uft.edu.br .

Nota 04 Mestranda do PPGGTD da UFT. E-mail: ilanamurici@gmail.com .

Nota 05 Mestrando do PPGGTD da UFT. E-mail: lucio.maia@uft.edu.br

Nota 06 Mestranda do PPGGTD da UFT. E-mail: katiusse.soares@uft.edu.br .

Nota 07 Mestranda do PPGGTD da UFT. E-mail: luciana.mamede@uft.edu.br .

Nota 08 Doutorando do PPGGTD da UFT. E-mail: lhbasilva@gmail.com .

Nota 09 Mestrando do PPGGTD da UFT. E-mail: duarte.marcio@uft.edu.br .

Nota 10 Mestrando do PPGGTD da UFT. E-mail: carneiro.ramos@uft.edu.br .