Verba Legis 2025

Artigos

 

Sustentabilidade em foco: transformação digital com uso inteligente dos recursos existentes


por Flávio Roldão de Carvalho Lelis Nota 01, George Lauro Ribeiro de Brito Nota 02, Adenir José de Sousa Nota 03, Ilana Murici Ayres Nota 04, José Carlos Lucio Maia Nota 05, Katiusse Kelle de Melo Soares Nota 06, Luciana Mamede da Silva Nota 07, Luiz Henrique Borges de Azevedo Silva Nota 08, Márcio Antônio Duarte Oliveira Nota 09
e Vitor Carneiro Ramos Nota 10

 

1. Introdução

O Tribunal Regional Eleitoral de Goiás (TRE/GO), atento às diretrizes de sustentabilidade e inovação institucional previstas no âmbito do Conselho Nacional de Justiça (CNJ), instituiu, por meio da Portaria DG nº 37/2025, um grupo de estudos com a finalidade de elaborar propostas para redução do consumo de papel e copos descartáveis (GE 37/2025), com atenção especial à sustentabilidade institucional e à qualidade no atendimento ao cidadão.

Entre as frentes de atuação constituídas, a de Transformação Digital assumiu o desafio de identificar fluxos de trabalho que ainda resultam em impressões físicas, mas que poderiam ser substituídos por soluções digitais já disponíveis na instituição, sem a necessidade de investimentos financeiros significativos ou de grandes reestruturações tecnológicas complexas.

A equipe partiu da premissa de que transformar digitalmente uma organização pública não significa apenas adotar ferramentas eletrônicas, mas reconfigurar práticas e racionalizar recursos a partir de uma mudança cultural e processual.

A equipe partiu do entendimento de que a transformação digital no setor público não se resume à digitalização de documentos ou à automação de processos, mas requer uma reconfiguração profunda de práticas institucionais, com racionalização de recursos e estímulo a uma mudança cultural e comportamental. Essa abordagem está em consonância com a Resolução CNJ nº 400/2021, que institui a Política de Sustentabilidade no âmbito da Justiça.

O foco esteve na análise de rotinas administrativas e de atendimento ao público que, apesar de contarem com suporte técnico para digitalização, ainda mantêm etapas impressas por hábito, desconhecimento ou receio de mudança. Ao identificar essas rotinas, o GE 37/2025 buscou propor alternativas que mantivessem a confiabilidade institucional, respeitassem a experiência do cidadão e contribuíssem para o uso mais consciente e sustentável dos recursos disponíveis.

A iniciativa reflete um movimento mais amplo de inovação no setor público brasileiro, no qual a transformação digital é compreendida como instrumento para ampliar o acesso à informação, aumentar a transparência e promover uma administração mais eficiente, inclusiva e ambientalmente responsável.

No contexto do TRE/GO, as propostas elaboradas buscam reforçar esse alinhamento ao fomentar o uso qualificado das soluções tecnológicas já implementadas, valorizando a simplificação dos procedimentos e o fortalecimento da cultura digital entre servidores e usuários.

Este artigo apresenta os resultados do trabalho desenvolvido pela frente de Transformação Digital, destacando os princípios que orientaram as análises, os sistemas avaliados, os principais fluxos mapeados e as propostas consolidadas no relatório final do GE 37/2025.

Nas seções seguintes, serão abordados o referencial teórico que fundamenta a reflexão sobre transformação digital no sistema de justiça, os métodos adotados para formulação das propostas e as contribuições institucionais da frente de trabalho no contexto do TRE/GO.


2. Referencial teórico

A transformação digital no setor público brasileiro tem sido objeto de atenção crescente, especialmente no âmbito do Poder Judiciário, onde as iniciativas tecnológicas buscam não apenas modernizar procedimentos, mas também aprimorar a eficiência institucional, garantir maior transparência e ampliar o acesso à justiça.

No contexto normativo, destaca-se a Resolução CNJ nº 370/2021, que estabelece a Estratégia Nacional de Tecnologia da Informação e Comunicação do Poder Judiciário (ENTIC-JUD), concebida para o sexênio 2021-2026. Essa norma define diretrizes para a consolidação de um ambiente digital seguro, eficiente e orientado à prestação de serviços públicos de qualidade. A Resolução aponta que a transformação digital deve ir além da substituição de procedimentos físicos por meios eletrônicos, exigindo reconfiguração de rotinas, capacitação institucional e redesenho de processos.

Complementarmente, a Resolução CNJ nº 400/2021 institui a Política de Sustentabilidade do Poder Judiciário, ao reconhecer a necessidade de integrar práticas sustentáveis à governança institucional. Essa política reforça o papel da tecnologia como instrumento de racionalização do uso de recursos naturais e de promoção de uma cultura organizacional comprometida com a responsabilidade socioambiental.

Mais recentemente, a Resolução CNJ nº 508/2023 instituiu a Estratégia Nacional de Inovação do Poder Judiciário, promovendo um ambiente institucional propício ao desenvolvimento de soluções criativas que favoreçam a simplificação de fluxos de trabalho, o engajamento de servidores e a prestação de serviços mais eficientes e acessíveis à população.

Dentro dessa moldura normativa, é fundamental distinguir entre automação de processos e transformação digital. A automação refere-se, em geral, à digitalização de atividades preexistentes, mantendo-se o mesmo modelo operacional, agora em formato eletrônico. Já a transformação digital pressupõe uma mudança estrutural, cultural e organizacional, com potencial para redefinir o modo como os serviços públicos são concebidos e entregues, promovendo novas formas de interação com o cidadão e reconfigurando os valores institucionais.

Segundo Suriani (2024), a reflexão sobre a inovação no Judiciário deve sempre considerar se as mudanças implementadas configuram, de fato, transformação digital — com impacto significativo na ampliação do acesso à justiça — ou se se tratam apenas de digitalização de práticas antigas. Essa distinção é central para que a inovação tecnológica não reproduza os mesmos gargalos de processos obsoletos, agora apenas mediada por sistemas eletrônicos.

Nesse sentido, Nunes e Paolinelli (2024) ressaltam que o Conselho Nacional de Justiça tem cumprido papel relevante ao fomentar diretrizes que aliem inovação à promoção da cidadania digital. Para os autores, a transformação tecnológica só é efetiva quando orientada por princípios que assegurem eficiência, democratização do acesso e melhoria na gestão de conflitos, integrando o cidadão como protagonista da experiência jurisdicional.

A adoção de práticas sustentáveis e a incorporação de tecnologias acessíveis devem, portanto, ser entendidas como dimensões complementares de um novo paradigma de gestão pública sustentável, no qual o uso inteligente dos recursos — humanos, materiais e digitais — é condição para a construção de instituições mais resilientes, transparentes e inclusivas.

Ainda que nem todas as propostas apresentadas pelo GE 37/2025 estejam diretamente vinculadas ao exercício da jurisdição, elas convergem com esse referencial teórico ao buscar soluções que otimizem o uso de recursos, melhorem a experiência do cidadão e fortaleçam o alinhamento do TRE/GO às políticas de inovação e sustentabilidade definidas pelo CNJ.


3. Metodologia

Como já foi exposto com mais detalhes no primeiro artigo desta série, este estudo é resultado de uma pesquisa-ação que acompanhou o trabalho do GE 37/2025, instituído com o objetivo de propor soluções sustentáveis para a redução do consumo de papel e copos descartáveis.

A pesquisa teve como foco o processo de construção coletiva das propostas desenvolvidas pela frente de trabalho dedicada à Transformação Digital, observando os caminhos percorridos pelos integrantes na identificação de práticas que poderiam ser substituídas por soluções digitais já disponíveis no TRE/GO.

A metodologia da pesquisa-ação foi adotada por sua natureza participativa e transformadora, permitindo a imersão do pesquisador no contexto institucional e a análise das interações reais entre os servidores envolvidos no desenvolvimento das propostas.

Conforme aponta Thiollent (2011), esse tipo de investigação se estrutura a partir de um plano de ação que articula diagnóstico, deliberação, proposição e avaliação, sendo conduzido com envolvimento direto dos atores organizacionais, mas sem abdicar do rigor analítico.

O papel dos pesquisadores nesta pesquisa foi o de observadores participantes, atuando em regime de assessoramento metodológico e sistematização das práticas observadas.

A estrutura de deliberação adotada pelo GE 37/2025, com reuniões temáticas, trocas entre frentes de trabalho e validação conjunta das propostas, possibilitou uma análise reflexiva e contextualizada sobre os mecanismos de tomada de decisão, os critérios utilizados na definição das sugestões e os desafios enfrentados na transição de uma lógica impressa para uma lógica digital.

O recorte específico da frente de Transformação Digital, embora parte de um esforço mais amplo, justificou-se por sua relevância na interface entre sustentabilidade e inovação tecnológica.

As propostas analisadas neste artigo foram extraídas do relatório final do GE 37/2025, com ênfase nos trechos que tratam da substituição de impressões por meios digitais, reorganização de fluxos documentais e aproveitamento de sistemas já existentes. O foco analítico recaiu, portanto, sobre os aspectos qualitativos da elaboração dessas propostas e os fundamentos que orientaram sua construção.

A etapa seguinte do artigo apresenta os principais resultados observados ao longo do desenvolvimento das propostas, detalhando os fluxos mapeados, os sistemas considerados e as sugestões formuladas pela frente de Transformação Digital.


4. Resultados da Frente de Transformação Digital

A frente de Transformação Digital concentrou-se na identificação de práticas cotidianas que ainda resultam na impressão de documentos, mesmo quando há alternativas digitais disponíveis e seguras. O foco da atuação esteve no máximo aproveitamento das ferramentas tecnológicas já implantadas na instituição, buscando evitar custos adicionais e privilegiar soluções de rápida implementação.

Como etapa inicial, a equipe realizou um levantamento detalhado dos fluxos de trabalho que geravam impressões recorrentes. A partir desse diagnóstico, foram elaboradas propostas organizadas em seis categorias operacionais, com base em critérios de viabilidade técnica, impacto ambiental, potencial de replicação e aderência às diretrizes de transformação digital e sustentabilidade institucional.

Conforme consta no relatório fornecido à Administração TRE/GO, foram apresentadas as seguintes propostas de medidas relacionadas com a transformação digital para redução do consumo de papel pela instituição: a) Prescrição médica eletrônica; b) Método para organizar reuniões; c) Wi-Fi Cidadão; d) Modernização dos mandados de citação; e) Ampliação do uso do Sistema de Gestão do Atendimento – SGA; e f) Placar Digital. Essas sugestões são relatadas de forma breve na sequência.

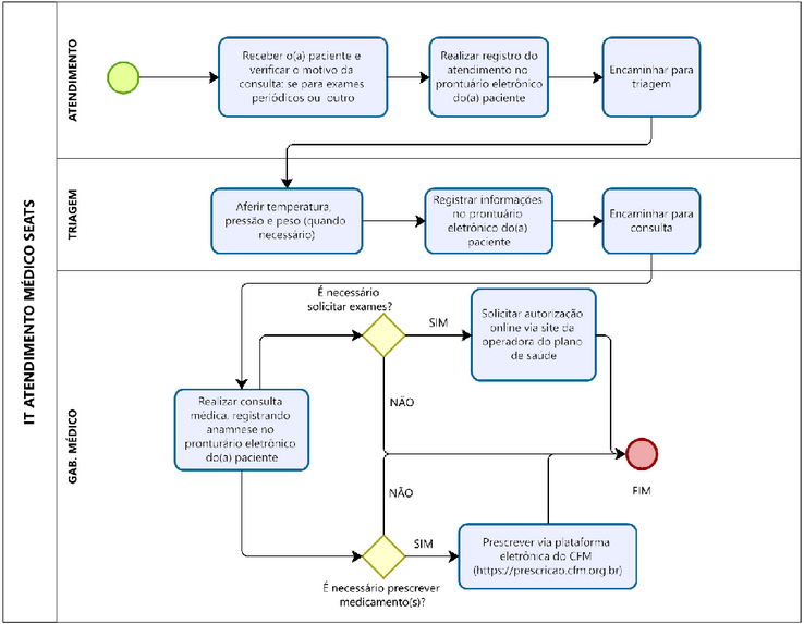
Prescrição médica eletrônica - A proposta de adoção da prescrição médica eletrônica visa eliminar a necessidade de impressão de atestados e receitas médicas no atendimento realizado no âmbito da Seção de Atendimento à Saúde. A Figura 1 demonstra a proposta de fluxo otimizado.


Figura 1 – Fluxo de atendimento médico otimizado

Fonte: Relatório do grupo de estudos instituído pela Portaria DG nº 37/2025 (Processo SEI nº 25.0.000003247-9)


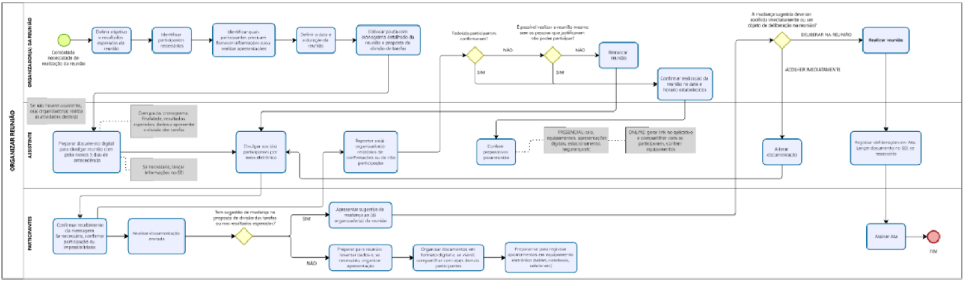
Método para organizar reuniões - Foi sugerido o uso de um método digital padronizado para organização de reuniões internas e externas, com foco em planejamento prévio e no envio eletrônico de informações essenciais aos participantes, contribuindo para reuniões mais objetivas, produtivas e sustentáveis. A Figura 2 demonstra a proposta de fluxo otimizado.


Figura 2 – Fluxo otimizado para organização de reuniões

Fonte: Relatório do grupo de estudos instituído pela Portaria DG nº 37/2025 (Processo SEI nº 25.0.000003247-9)


Wi-Fi Cidadão - Em alinhamento às diretivas instituídas pela Resolução CNJ 508/2023 para instalação de pontos de inclusão digital esta proposta busca ampliar o acesso à internet nas unidades que realizam atendimento aos eleitores, permitindo que o cidadão possa acessar serviços digitais para obtenção de documentos ou para efetuar o pagamento de multas. Contudo, o relatório aponta que "deve ser realizado profundo estudo pelas unidades técnicas da Secretaria de Tecnologia da Informação, a fim de avaliar sua viabilidade" (item 3.2.3. Relatório, 2025).

Modernização dos mandados de citação - Foi proposta a modernização do modelo visual e funcional dos mandados de citação expedidos pelo PJe, com a inserção de recursos visuais (como QR Codes) e linguagem mais acessível. Todavia, como a matéria extrapola a atribuição do GE 37/2025, a recomendação constante no relatório é de que esta questão seja direcionada ao Corregedor Regional Eleitoral "para a realização de estudos sobre a matéria, com vistas à implementação de medidas que possam contribuir para a redução do consumo de papel" (item 3.2.4. Relatório, 2025).

Ampliação do uso do Sistema de Gestão do Atendimento - A frente recomendou o fortalecimento e ampliação do uso do SGA Livre (Sistema de Gerenciamento do Atendimento) como ferramenta principal de controle e acompanhamento de filas e fluxos de atendimentos presenciais nas unidades eleitorais, com "expansão da disponibilidade do sistema para o maior número possível de zonas eleitorais, de acordo com critérios de conveniência e oportunidade, com prévia consulta às unidades técnicas afetadas" (item 3.2.5. Relatório, 2025).

Placar Digital - O Placar Digital foi concebido como um painel eletrônico a ser instalado nas unidades que já disponham de TVs utilizadas como monitores para chamadas de senhas. A proposta visa substituir os murais físicos para divulgação de editais, informativos impressos e outros documentos que devem ser levados ao conhecimento do público. A Figura 3 apresenta a sugestão de layout para a funcionalidade.


Figura 3 – Sugestão de layout para o Placar Digital

Fonte: Relatório do grupo de estudos instituído pela Portaria DG nº 37/2025 (Processo SEI nº 25.0.000003247-9)


Essas propostas refletem o compromisso da Justiça Eleitoral goiana com a inovação sustentável, a racionalização de recursos e a melhoria contínua dos serviços prestados à sociedade. Ao priorizar soluções digitais já disponíveis e de baixo custo, a Frente de Transformação Digital demonstra que é possível promover mudanças significativas por meio de iniciativas estratégicas e culturalmente orientadas, reforçando a responsabilidade institucional com a eficiência administrativa e com os princípios de governança pública.


5. Considerações Finais

O trabalho realizado pela frente de Transformação Digital no âmbito do GE 37/2025 demonstrou que é possível promover mudanças relevantes nos padrões de consumo e na prestação de serviços por meio do uso inteligente de recursos tecnológicos já disponíveis. A substituição de práticas baseadas na impressão de documentos por soluções digitais representa uma oportunidade concreta de aliar sustentabilidade, eficiência operacional e valorização da experiência do cidadão.

Ao concentrar esforços na identificação de rotinas com potencial de digitalização imediata, a equipe adotou uma abordagem pragmática e orientada por critérios de viabilidade, respeitando as limitações técnicas e culturais do ambiente institucional. As propostas apresentadas, embora não envolvam grandes transformações estruturais, revelam um importante processo de amadurecimento institucional, no qual a transformação digital é compreendida como algo que vai além da simples automação, exigindo revisão de práticas, capacitação de equipes e estímulo à mudança de comportamento.

O alinhamento das propostas com as diretrizes do Conselho Nacional de Justiça — em especial as Resoluções CNJ nº 370/2021 e 400/2021, bem como os princípios do Programa Justiça 4.0 — reforça a relevância estratégica das ações desenvolvidas.

As sugestões apresentadas contribuem para ampliar o acesso à informação, aprimorar o atendimento e reduzir o impacto ambiental do funcionamento administrativo do TRE/GO.

Como resultado da pesquisa-ação, fica evidente que a transformação digital efetiva exige mais do que infraestrutura tecnológica: ela requer escuta ativa, valorização do conhecimento interno e disposição para revisar rotinas com olhar crítico.

O relatório final entregue pelo GE 37/2025 representa não apenas um conjunto de propostas, mas um convite à Administração para que adote uma postura ainda mais proativa na construção de um TRE/GO digitalmente maduro, sustentável e centrado no cidadão.

 

Referências

Nota 01 Doutor em Estruturas e Construção Civil (UnB). Professor do Instituto Federal de Educação, Ciência e Tecnologia do Estado de Goiás - Câmpus Goiânia. E-mail: flavio.roldao@ifg.edu.br.

Nota 02 Doutor em Estruturas e Construção Civil (UnB). Professor do Instituto Federal de Educação, Ciência e Tecnologia do Estado de Goiás - Câmpus Goiânia. E-mail: flavio.roldao@ifg.edu.br.

Nota 03 Mestrando do PPGGTD da UFT. E-mail: adenir.sousa@uft.edu.br .

Nota 04 Mestranda do PPGGTD da UFT. E-mail: ilanamurici@gmail.com .

Nota 05 Mestrando do PPGGTD da UFT. E-mail: lucio.maia@uft.edu.br

Nota 06 Mestranda do PPGGTD da UFT. E-mail: katiusse.soares@uft.edu.br .

Nota 07 Mestranda do PPGGTD da UFT. E-mail: luciana.mamede@uft.edu.br .

Nota 08 Doutorando do PPGGTD da UFT. E-mail: lhbasilva@gmail.com .

Nota 09 Mestrando do PPGGTD da UFT. E-mail: duarte.marcio@uft.edu.br .

Nota 10 Mestrando do PPGGTD da UFT. E-mail: carneiro.ramos@uft.edu.br .